久久久久国产a免费观看rela,94久久国产乱子伦精品免费,免费的成年私人影院网站,又大又爽又黄无码a片男和男,亚洲男人第一av天堂

慘了!22大上市家居企業2022上半年業績:虧損最高7.5億元,僅7家盈利

瀏覽量: 1418 日期: 2022-08-05 10:33:47 作者: admin 來源: 定峰匯


截止目前,共22大上市家居企業預告上半年業績。其中有7家預估盈利,分別是東鵬控股、名雕股份、友邦吊頂、羅曼股份、中源家居、夢百合、德爾股份及江山歐派,其中,東鵬控股最高預估盈利1.35億元。

此外,有14家企業預估虧損,分別是蒙娜麗莎 、帝歐家居 、四通股份、悅心健康、ST廣田、全筑股份、海螺新材 、亞振家居、愛麗家居、夢潔股份、堅朗五金、菲林格爾、寶鷹股份、東易日盛。其中全筑筑份2022上半年預計虧損最高7.5億元。

01蒙娜麗莎


蒙娜麗莎(002918.SZ)7月14日晚間發布業績預告,預計2022年上半年歸屬于上市公司股東的凈利潤虧損4億元~5.5億元,由盈轉虧。基本每股收益虧損0.97元~1.34元。上年同期基本每股收益盈利0.69元。

02帝歐家居

帝歐家居(002798.SZ)7月14日晚間發布業績預告,預計2022年上半年歸屬于上市公司股東的凈利潤虧損2.2億元~2.8億元,由盈轉虧。基本每股收益虧損0.5728元~0.729元。上年同期基本每股收益盈利0.7193元。

03東鵬控股


東鵬控股(003012.SZ)發布2022年半年度業績預告,預計營業收入30億元-35億元,同比下降3.46%—17.25%。歸屬于上市公司股東的凈利潤1.05億元-1.35億元,同比下降65.13%—72.88%。扣除非經常性損益后的凈利潤7,400.00萬元—9,600.00萬元,同比下降69.60%—76.57%。基本每股收益0.08元/股–0.12元/股。

04四通股份


四通股份(603838.SH)7月14日晚間發布業績預告,預計2022年半年度實現歸屬于上市公司股東的凈利潤為-180萬元到-90萬元。

05悅心集團

7月15日,悅心健康(002162.SZ)發布業績預告,公司預計2022年1-6月歸屬上市公司股東的凈利潤-1000.00萬至-600.00萬,同比下降124.00%至140.00%。

06名雕股份


7月14日晚間,名雕股份(002830.SZ)發布業績預告,預計2022年上半年歸屬于上市公司股東的凈利潤500萬元~730萬元,同比增長34%~95.64%;基本每股收益0.04元~0.05元。

07友邦吊頂


7 月 8 日,友邦吊頂(002718.SZ)發布 2022 年半年度業績預告。公告顯示,友邦吊頂預計 2022 年上半年歸屬于上市公司股東的凈利潤為 7900 萬元– 8600 萬元,比上年同期增長 202.14%-228.92%。

08羅曼股份


羅曼股份(605289.SH)7月14日盤后公告,預計上半年實現歸屬于上市公司股東的凈利潤為1375.45萬元-2292.42萬元,同比減少50%-70%;歸屬于上市公司股東的扣非凈利潤預計為1251.89萬元至2086.49萬元,同比減少50%-70%。

09海螺新材


7月14日,海螺新材(000619.SZ)發布2022年半年度業績預告稱,預計上半年公司歸屬于上市公司股東凈虧損700萬元至1000萬元,預計扣除非經常性損益后虧損1800萬元至2600萬元。營業收入24億元-27億元,上年同期為22.87億元。

10亞振家居


亞振家居(603389.SH)7月14日晚間發布業績預告,預計公司2022年半年度實現歸屬于母公司所有者的凈利潤-5500萬元到-6100萬元。業績變動主要原因是,報告期內,受到新冠疫情多點散發影響,公司營業收入與去年同期相比下降25%左右,而相應成本費用同比下降幅度小于收入下降幅度。

11中源家居


中源家居(603709.SH)7月14日晚間發布業績預告,公司預計2022年半年度實現歸屬于上市公司股東的凈利潤340萬元到470萬元,與上年同期相比,將減少584.37萬元至714.37萬元,同比減少55.42%至67.75%。

12夢百合


7月14日,夢百合(603313.SH)發布業績預增公告稱,預計2022年半年度實現歸屬于上市公司股東的凈利潤為7000萬元至1億元,同比增加694%至1034%。歸屬于上市公司股東的扣除非經常性損益的凈利潤為5000萬元至7000萬元,同比增加231%至283%。

13愛麗家居


7月14日,愛麗家居(603221.SH)發布了2022年半年度業績預告,經財務部門初步測算,預計2022年半年度經營業績將出現虧損,預計2022年半年度實現歸屬于上市公司股東的凈利潤為-1360萬元至-1020萬元,預計實現歸屬于上市公司股東的扣除非經常性損益的凈利潤為-1945萬元至-1503萬元。

14夢潔股份


夢潔股份(002397.SZ)7月14日晚間發布業績預告,預計2022年上半年歸屬于上市公司股東的凈利潤虧損3500萬元~4500萬元,由盈轉虧。基本每股收益虧損0.05元~0.06元。

15德爾股份


2022 年上半年,受房地產行業及新冠疫情的影響,公司營業收入與上年同期相比有所下降,原材料采購、物流運輸成本一定程度上升,導致報告期內歸屬于上市公司股東的凈利潤較上年同期出現較大幅度的下降。

16堅朗五金


受疫情反復、地產行業及宏觀環境等疊加因素影響,下游客戶需求減少,公司營業收入累計同比減少 6%-7%;原材料價格同比仍屬于高位狀態,生產成本上升,導致毛利率同比下降;同時公司需承擔較大的固定成本和剛性支出。由此導致公司 2022 年上半年的經營業績預計同比出現較大幅度下滑。

17菲林格爾


7月15日,菲林格爾(603226.SH)公告稱,預計 2022 年半年度實現歸屬于母公司所有者的凈利潤為-700 萬元到-580 萬元,預計2022 年半年度實現歸屬于母公司所有者的扣除非經常性損益后的凈利潤為-800 萬元至-700 萬元。

公告稱,公司的主要生產經營地位于上海,報告期內由于新冠疫情反復,上海地區疫情形勢復雜嚴峻,致使公司的訂單生產、交付及經營調度受到較大影響,導致公司歸屬于母公司所有者的凈利潤為負值。

18全筑股份


 全筑股份(SH 603030)7月14日晚間發布業績預告,預計2022年上半年度實現歸屬于母公司所有者的凈利潤-5億元到-7.5億元。

手持大量出險房企應收款項卻無法收回,成為裝飾企業虧損的重要原因。其中,全筑股份、廣田集團受恒大“暴雷”影響,今年上半年的利潤仍為虧損。



全筑股份表示其凈利潤為負值的原因在于,報告期內,公司參考同行業公司對恒大應收款項的壞賬準備計提比例,結合公司管理層持續推進恒大集團相關事項獲得的各方面信息綜合判斷,基于謹慎性原則,公司對恒大集團及其子公司的應收款項加速計提了相應壞賬準備

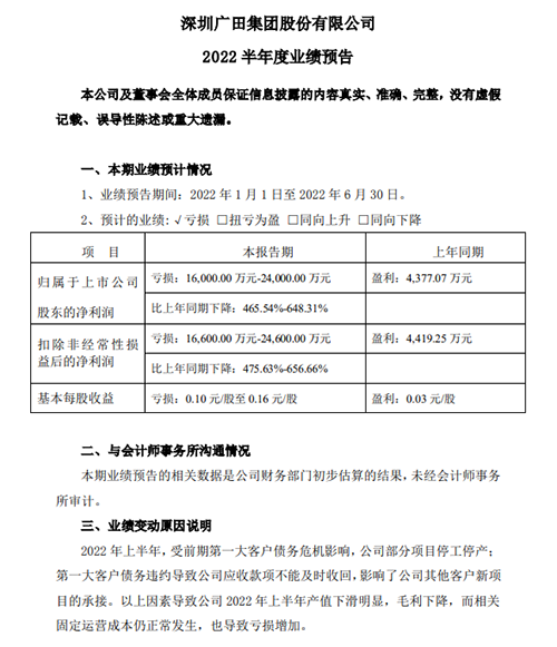
19廣田集團

而廣田集團則表示其2022年上半年利潤虧損,主要是因為受前期第一大客戶(恒大)債務危機影響,公司部分項目停工停產;第一大客戶債務違約導致公司應收款項不能及時收回,影響了公司其他客戶新項目的承接。這些因素導致其2022年上半年產值下滑明顯,毛利下降,而相關固定運營成本仍正常發生,也導致虧損增加。


此外,恒大債務危機,也使裝企應收賬款周轉緩慢,流動性壓力加劇,甚至面臨經營困境。比如,廣田集團于7月12日開市起復牌,復牌后該公司股票被實施其他風險警示,股票簡稱由“廣田集團”變為“ST廣田”,公司股票日漲跌幅限制為5%。
截至2022年6月30日,公司及控股子公司被凍結金額合計3.37億元,占公司凈資產(截至2021年底)的64.31%。
根據ST廣田發布的最新公告,除前期已披露債務逾期情況外,截至7月18日,新增逾期本金合計8409.49萬元,公司及子公司逾期未還銀行等金融機構本金累計27.45億元


20東易日盛

今年上半年,不少企業由于疫情反彈,其業務拓展、貨物運輸、零售經營等都受到影響。除此之外,企業自身運營策略、原材料成本增加等疊加因素,使東易日盛、寶鷹股份這兩家企業的營業收入、毛利率下降,導致虧損增加。

東易日盛預計今年上半年虧損3.4億至4.2億,其表示是因為2022年,公司制定了積極的營銷策略,加大了業務宣傳和客戶資源拓展力度,陸續投入建設的多家數字化家裝店面、裝修樣品等也開始攤銷,銷售費用有所增加。但上半年因新冠疫情公司業務拓展、簽單受到不利影響,各地階段性防疫封控也影響了公司已簽訂單結轉的周期和進度,收入下降導致虧損增加



21寶鷹股份

寶鷹股份表示,公司業績變動的主要原因是營業收入及毛利率下降綜合影響所致。報告期內,受外部經濟環境影響,寶鷹股份基于自身經營和財務情況考慮采取了更為審慎的經營戰略及訂單策略,與此同時,受到新冠疫情持續反復影響, 施工進度放緩,導致公司營業收入出現一定程度下降。此外,公司受房地產市場形勢以及市場競爭影響,且國內建筑材料持續漲價等疊加因素,從而使得項目成本增加,毛利率有所下降。


22江山歐派

 2022年上半年,江山歐派實現營業收入12.70億元,同比下降9.70%;實現歸屬凈利潤1.17億元,同比下降34.29%。

 隨著工程渠道受阻,業績下降已在意料之中,可是江山歐派扣非凈利潤的巨幅下挫,也超出行業預期。

 2022年1月-6月,減去近7000萬元的政府補助后,江山歐派的扣非凈利潤僅為5580.78萬元,同比下降62.51%,雖然較一季度有所回升,但也直接退回2017年年中水平。